@广安车主,G42沪蓉高速部分路段实行交通管制,注意绕行!

来源:魅力广安


图片
为确保G42沪蓉高速华蓥互通立交新增人行天桥钢箱梁吊装作业顺利进行,保障施工期间作业安全及道路车辆有序通行,拟对部分路段实行临时交通管制。具体措施如下:
图片


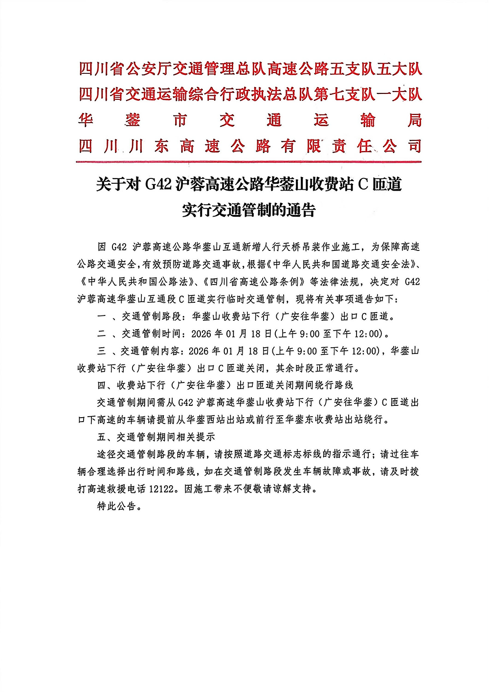
关于对G42沪蓉高速公路华蓥山收费站C匝道实行交通管制的通告


管制内容:2026年01月18日(上午9:00至中午12:00),华蓥山收费站下行(广安往华蓥)出口C匝道关闭。


绕行路线:请提前从华蓥西站出站或前行至华蓥东收费站出站绕行。

图片
图片


关于对G42沪蓉高速公路华蓥山收费站实行交通管制的通告


管制内容:2026年01月23日(上午8:00至下午4:00),华蓥山收费站除邻水方向外所属出入口关闭。


绕行路线:华蓥山收费站上高速的车辆请从华蓥西收费站或华蓥东收费站绕行;G42沪蓉高速上行方向出华蓥山站车辆提前从华蓥东收费站出站或前行至华蓥西站出站;从G42沪蓉高速华蓥山收费站下行(广安往华蓥)C匝道出口下高速的车辆请提前从华蓥西站出站或前行至华蓥东收费站出站绕行。

图片


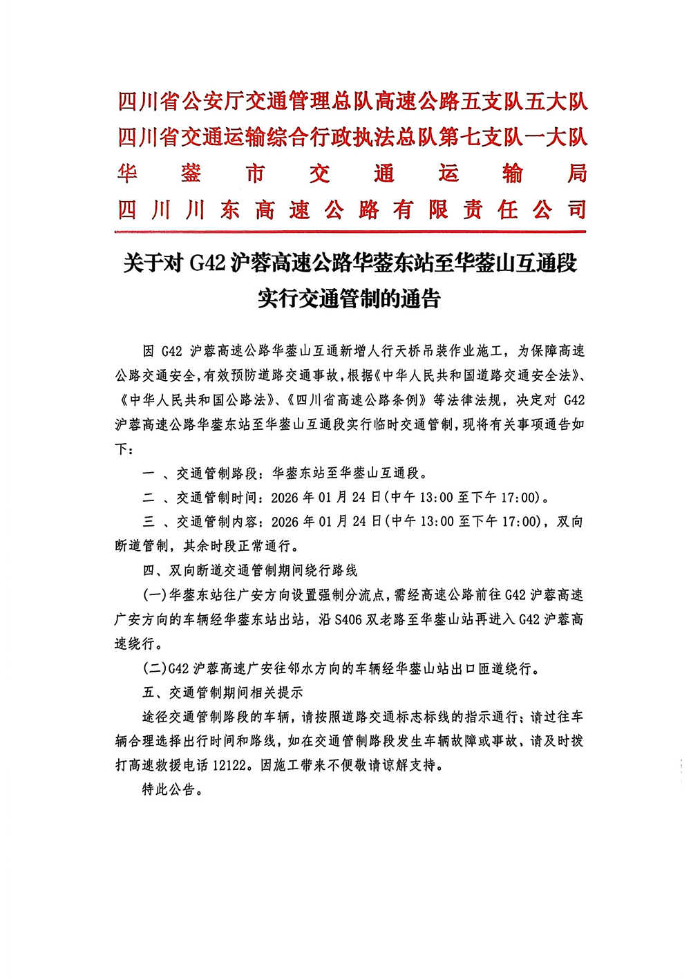
关于对G42沪蓉高速公路华蓥东站至华蓥山互通段实行交通管制的通告


管制内容:2026年01月24日(中午1:00至下午5:00),G42沪蓉高速公路华蓥东站至华蓥山互通段双向断道管制。


绕行路线:需经高速公路前往G42沪蓉高速广安方向的车辆经华蓥东站出站→S406双老路→东环线→华蓥山站再进入G42沪蓉高速绕行;G42沪蓉高速广安往邻水方向的车辆经华蓥山站匝道互通绕行。

图片


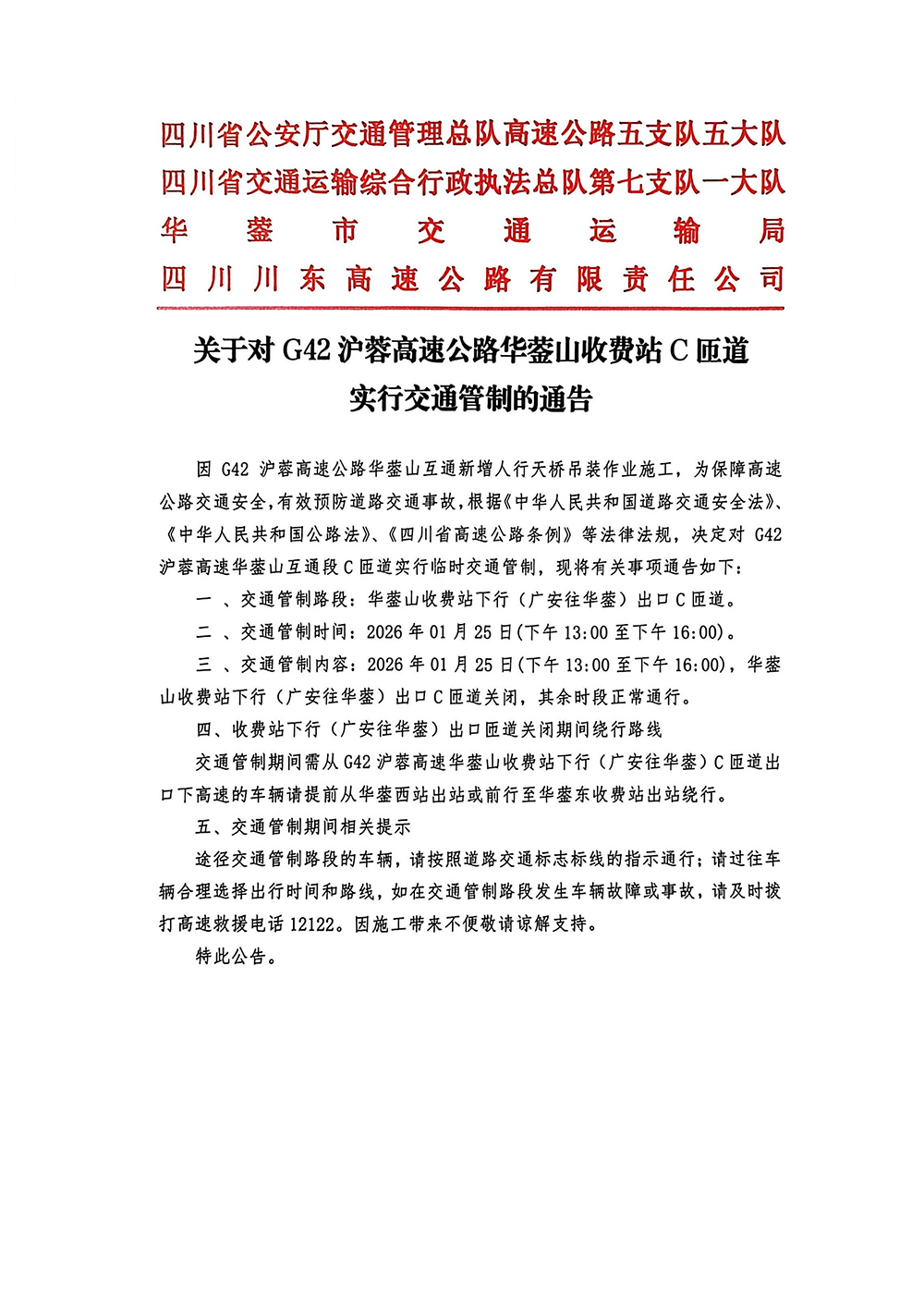
关于对G42沪蓉高速公路华蓥山收费站C匝道实行交通管制的通告


管制内容:2026年01月25日(中午1:00至下午4:00),华蓥山收费站下行(广安往华蓥)出口C匝道关闭。


绕行路线:请提前从华蓥西站出站或前行至华蓥东收费站出站绕行。

图片


转扩!


编辑:肖慧芳 发布时间:2026-01-13
往期回顾 查看更多